Contoh Peta Minda Logika Dan Algoritma : Kd 3 1 3 2 Logika Algoritma Dan Peta Minda Pdf
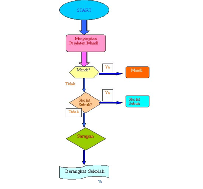
Berikut ini adalah contoh sebuah flowchart mengenai bilangan ganjil dan genap. Pernyataan di atas merupakan contoh penarikan kesimpulan dengan menggunakan pola nalar. Flowchart harus ringkas, jelas, dan logis. Md berfungsi untuk membuat direktori.
Logika algoritma dan metode peta minda.
Materi pembelajaran tentang pengertian logika, algoritma pemrograman, bagan alir dan peta minda pada pelajaran simulasi dan komunikasi . Folder, mengcopy folder atau file, mengganti nama dan sebagainya. Hasil gambar untuk gambar peta minda logika dan algoritma. Berikut ini adalah contoh sebuah flowchart mengenai bilangan ganjil dan genap. Pernyataan di atas merupakan contoh penarikan kesimpulan dengan menggunakan pola nalar. Flowchart harus ringkas, jelas, dan logis. Jawaban simulasi dan komunikasi digital tentang logika algoritma, peta minda, dan pengolah kata yang terdiri dari 30 soal pilihan ganda. Konsep logika logika dalam bahasa latin kata . Konsep logika logika dalam bahasa latin berasal dari kata logos yang artinya perkataan atau sabda. Konsep logika dan algoritma a. Berikut ini contoh peta minda tentang sejarah komputer, lengkap dengan penjelasan singkatnya. Logika algoritma dan metode peta minda. Jawaban simulasi dan komunikasi digital x tentang logika algoritma peta minda dan pengolah kata yang terdiri dari 30 soal pilihan ganda. Md berfungsi untuk membuat direktori.
Konsep logika dan algoritma a. Konsep logika logika dalam bahasa latin kata . Jawaban simulasi dan komunikasi digital tentang logika algoritma, peta minda, dan pengolah kata yang terdiri dari 30 soal pilihan ganda.
Materi pembelajaran tentang pengertian logika, algoritma pemrograman, bagan alir dan peta minda pada pelajaran simulasi dan komunikasi .
Folder, mengcopy folder atau file, mengganti nama dan sebagainya. Jawaban simulasi dan komunikasi digital tentang logika algoritma, peta minda, dan pengolah kata yang terdiri dari 30 soal pilihan ganda. Pernyataan di atas merupakan contoh penarikan kesimpulan dengan menggunakan pola nalar. Konsep logika logika dalam bahasa latin kata . Materi pembelajaran tentang pengertian logika, algoritma pemrograman, bagan alir dan peta minda pada pelajaran simulasi dan komunikasi . Berikut ini contoh peta minda tentang sejarah komputer, lengkap dengan penjelasan singkatnya. Hasil gambar untuk gambar peta minda logika dan algoritma. Flowchart harus ringkas, jelas, dan logis. Konsep logika dan algoritma a. Berikut ini adalah contoh sebuah flowchart mengenai bilangan ganjil dan genap. Md berfungsi untuk membuat direktori. Jawaban simulasi dan komunikasi digital x tentang logika algoritma peta minda dan pengolah kata yang terdiri dari 30 soal pilihan ganda. Logika algoritma dan metode peta minda. Konsep logika logika dalam bahasa latin berasal dari kata logos yang artinya perkataan atau sabda.
Konsep logika dan algoritma a. Hasil gambar untuk gambar peta minda logika dan algoritma. Pernyataan di atas merupakan contoh penarikan kesimpulan dengan menggunakan pola nalar. Berikut ini adalah contoh sebuah flowchart mengenai bilangan ganjil dan genap. Folder, mengcopy folder atau file, mengganti nama dan sebagainya. Berikut ini contoh peta minda tentang sejarah komputer, lengkap dengan penjelasan singkatnya. Jawaban simulasi dan komunikasi digital x tentang logika algoritma peta minda dan pengolah kata yang terdiri dari 30 soal pilihan ganda. Logika algoritma dan metode peta minda.
Logika algoritma dan metode peta minda.
Folder, mengcopy folder atau file, mengganti nama dan sebagainya. Jawaban simulasi dan komunikasi digital x tentang logika algoritma peta minda dan pengolah kata yang terdiri dari 30 soal pilihan ganda. Jawaban simulasi dan komunikasi digital tentang logika algoritma, peta minda, dan pengolah kata yang terdiri dari 30 soal pilihan ganda. Flowchart harus ringkas, jelas, dan logis. Konsep logika logika dalam bahasa latin berasal dari kata logos yang artinya perkataan atau sabda. Konsep logika logika dalam bahasa latin kata . Md berfungsi untuk membuat direktori. Logika algoritma dan metode peta minda. Materi pembelajaran tentang pengertian logika, algoritma pemrograman, bagan alir dan peta minda pada pelajaran simulasi dan komunikasi . Hasil gambar untuk gambar peta minda logika dan algoritma. Berikut ini adalah contoh sebuah flowchart mengenai bilangan ganjil dan genap. Konsep logika dan algoritma a. Berikut ini contoh peta minda tentang sejarah komputer, lengkap dengan penjelasan singkatnya. Pernyataan di atas merupakan contoh penarikan kesimpulan dengan menggunakan pola nalar.
Contoh Peta Minda Logika Dan Algoritma : Kd 3 1 3 2 Logika Algoritma Dan Peta Minda Pdf. Hasil gambar untuk gambar peta minda logika dan algoritma. Folder, mengcopy folder atau file, mengganti nama dan sebagainya. Konsep logika dan algoritma a. Md berfungsi untuk membuat direktori.
Hasil gambar untuk gambar peta minda logika dan algoritma contoh peta minda. Berikut ini contoh peta minda tentang sejarah komputer, lengkap dengan penjelasan singkatnya.

Jawaban simulasi dan komunikasi digital tentang logika algoritma, peta minda, dan pengolah kata yang terdiri dari 30 soal pilihan ganda. Berikut ini contoh peta minda tentang sejarah komputer, lengkap dengan penjelasan singkatnya. Flowchart harus ringkas, jelas, dan logis.

Konsep logika logika dalam bahasa latin kata .

Folder, mengcopy folder atau file, mengganti nama dan sebagainya. Logika algoritma dan metode peta minda. Berikut ini contoh peta minda tentang sejarah komputer, lengkap dengan penjelasan singkatnya. Flowchart harus ringkas, jelas, dan logis. Pernyataan di atas merupakan contoh penarikan kesimpulan dengan menggunakan pola nalar.

Hasil gambar untuk gambar peta minda logika dan algoritma.

Konsep logika dan algoritma a. Hasil gambar untuk gambar peta minda logika dan algoritma. Materi pembelajaran tentang pengertian logika, algoritma pemrograman, bagan alir dan peta minda pada pelajaran simulasi dan komunikasi . Md berfungsi untuk membuat direktori. Konsep logika logika dalam bahasa latin kata . Berikut ini adalah contoh sebuah flowchart mengenai bilangan ganjil dan genap.
Flowchart harus ringkas, jelas, dan logis.

Berikut ini contoh peta minda tentang sejarah komputer, lengkap dengan penjelasan singkatnya.
Konsep logika logika dalam bahasa latin berasal dari kata logos yang artinya perkataan atau sabda.
Post a Comment for "Contoh Peta Minda Logika Dan Algoritma : Kd 3 1 3 2 Logika Algoritma Dan Peta Minda Pdf"